Tham gia nhóm Telegram để nhận thông báo mới nhất! Tham gia ngay

Proxy Data Saver | Tiết Kiệm & Tăng Tốc Proxy Thông Minh

Vừa cập nhật
Proxy Data Saver | Tiết Kiệm & Tăng Tốc Proxy Thông Minh
Miễn phí

Proxy Data Saver là gì?

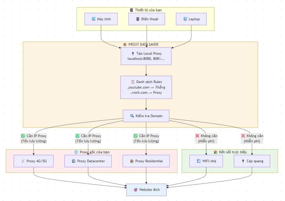
Khi bạn dùng proxy (dù là proxy 4G, proxy datacenter, hay bất kỳ loại proxy nào), tất cả traffic đều đi qua proxy - kể cả những thứ không cần thiết như xem video, nghe nhạc, cập nhật Windows...

Proxy Data Saver giải quyết vấn đề này:

  • Tạo một proxy server trên máy tính của bạn
  • Bạn tự quyết định traffic nào đi qua proxy, traffic nào đi thẳng Internet
  • Kết quả: Tiết kiệm lưu lượng proxy + Tăng tốc độ

 

Cách Hoạt Động

Ai Nên Dùng?

  • Người dùng proxy 4G/5G: Tiết kiệm data di động đắt đỏ, chỉ route traffic công việc qua 4G
  • Người dùng proxy trả phí theo GB: Giảm chi phí bằng cách chỉ route traffic cần thiết
  • Người làm MMO/Marketing: Chỉ route traffic tool qua proxy, traffic khác đi thẳng cho nhanh
  • Người muốn chia sẻ proxy: Chia sẻ 1 proxy cho nhiều thiết bị trong mạng LAN

Tính Năng Chính

1. Định Tuyến Thông Minh Theo Domain

Tạo rules để quyết định traffic đi đâu:

  • *.work-website.com → Qua Proxy (cần IP proxy)
  • *.youtube.com → Đi thẳng (tiết kiệm proxy)
  • *.spotify.com → Đi thẳng (tiết kiệm proxy)
  • *.local → Đi thẳng (mạng nội bộ)

Hỗ trợ wildcard: *.example.com sẽ match www.example.com, api.example.com, v.v.

2. Hỗ Trợ Nhiều Proxy Cùng Lúc

  • Thêm bao nhiêu proxy cũng được
  • Mỗi proxy được gán 1 port riêng (8080, 8081, 8082...)
  • Hỗ trợ proxy có username/password

Định dạng nhập:

  • username:password:proxy.com:8080 (có xác thực)
  • proxy.com:8080 (không xác thực)

3. Chia Sẻ Cho Thiết Bị Trong LAN

  • Điện thoại, laptop, tablet trong cùng mạng WiFi đều có thể dùng
  • Chỉ cần trỏ proxy về IP_MÁY_TÍNH:8080
  • Tất cả thiết bị đều được áp dụng rules của bạn

4. Dashboard Theo Dõi Lưu Lượng

  • Xem tổng traffic đã dùng
  • Xem bao nhiêu đi qua Proxy, bao nhiêu đi Thẳng
  • Tính % tiết kiệm được
  • Top domains tiêu thụ nhiều nhất
  • Lọc theo: Hôm nay / Tuần / Tháng / Tất cả

5. Giám Sát Traffic Real-time

  • Xem từng kết nối đang diễn ra
  • Biết domain nào đang truy cập
  • Biết rule nào đang được áp dụng
  • Theo dõi bytes gửi/nhận

6. Giao Diện Đẹp, Dễ Dùng

  • Thiết kế tối giản, hiện đại
  • Hỗ trợ giao diện Sáng/Tối
  • Song ngữ Tiếng Việt - Tiếng Anh
  • Thu nhỏ xuống System Tray

Ảnh Chụp Màn Hình

Dashboard hiển thị thống kê lưu lượng: Tổng dữ liệu, Qua Proxy, Đi thẳng, % Tiết kiệm. Biểu đồ donut trực quan và danh sách Top Domains.

Giao diện thêm proxy đơn giản. Hỗ trợ nhiều proxy cùng lúc, mỗi proxy được gán port riêng tự động.

Tạo rules định tuyến với wildcard pattern. Dễ dàng bật/tắt từng rule, sắp xếp theo độ ưu tiên.

Giám sát traffic real-time. Xem từng kết nối, domain, rule được áp dụng và bytes truyền tải.

Ví Dụ Thực Tế

Ví dụ 1: Tiết kiệm proxy 4G khi làm việc

Tình huống: Bạn có proxy 4G 50GB/tháng để làm việc. Nhưng khi xem YouTube, nghe Spotify, Windows Update... tất cả đều đi qua 4G → hết data rất nhanh.

Giải pháp:

  • Rule: *.work-tool.com → Proxy (dùng IP 4G)
  • Rule: * → Direct (đi thẳng WiFi)
  • Kết quả: Chỉ traffic công việc dùng 4G → Tiết kiệm 70-80% lưu lượng

Ví dụ 2: Proxy datacenter trả phí theo GB

Tình huống: Bạn mua proxy datacenter tính phí $0.5/GB để thu thập dữ liệu từ một số website nhất định.

Giải pháp:

  • Rule: target-website.com → Proxy
  • Rule: * → Direct
  • Kết quả: Chỉ traffic cần thiết đi qua proxy → Giảm 90% chi phí

Ví dụ 3: Chia sẻ proxy cho cả văn phòng

Tình huống: Công ty có 1 proxy nhưng 10 nhân viên cần dùng chung.

Giải pháp:

  • Cài Proxy Data Saver trên 1 máy server
  • 10 máy khác trỏ proxy về máy đó
  • Kết quả: Tất cả cùng dùng 1 proxy, quản lý rules tập trung

Yêu Cầu Hệ Thống

  • Hệ điều hành: Windows 10/11 (64-bit)
  • RAM: Tối thiểu 256MB
  • Ổ cứng: 100MB trống
  • Mạng: Có kết nối Internet
  • Proxy: HTTP/HTTPS proxy (có hoặc không xác thực)

Hướng Dẫn Sử Dụng

Bước 1: Cài đặt

  1. Chạy file Proxy-Data-Saver-Setup.exe
  2. Làm theo hướng dẫn cài đặt
  3. Cho phép ứng dụng qua Windows Firewall khi được hỏi

Bước 2: Thêm Proxy

  1. Mở app, vào tab Proxy
  2. Nhập proxy của bạn (vd: username:password:proxy.com:8080)
  3. Nhấn Start Proxy

Bước 3: Tạo Rules

  1. Vào tab Quy tắc
  2. Nhấn Thêm quy tắc
  3. Nhập pattern (vd: *.example.com) và chọn hành động (Proxy/Direct)

Bước 4: Kết nối thiết bị

Trên cùng máy: Dùng localhost:8080 làm HTTP proxy

Trên thiết bị khác: Xem IP máy tính trong app (góc dưới trái) và trỏ proxy về IP đó

Câu Hỏi Thường Gặp

App có đọc được nội dung HTTPS không?

Không. App chỉ đọc tên domain từ TLS handshake (SNI). Nội dung được mã hóa vẫn an toàn.

Điện thoại trong LAN không kết nối được?

Kiểm tra Windows Firewall đã cho phép app chưa.

Có hỗ trợ SOCKS5 không?

Hiện tại chỉ hỗ trợ HTTP/HTTPS proxy. SOCKS5 sẽ được thêm sau.

Có chạy trên Mac/Linux không?

Hiện tại chỉ có Windows.

Thêm được bao nhiêu proxy?

Không giới hạn. Mỗi proxy được gán port riêng.

Sản phẩm miễn phí

Mục này có sẵn để tải xuống miễn phí. Bạn có thể tải xuống và sử dụng nó theo chính sách mục miễn phí.

Chia sẻ:
VI
Tiếng Việt English